Abstract
Introduction
A cryptic inv(16)(p13.3q24.3) encoding the CBFA2T3-GLIS2 fusion was initially reported in childhood acute megakaryoblastic leukemia (AMKL) and was shown to be associated with unfavorable outcomes. Although this fusion onco-protein is more prevalent in FAB M7 AML, it is reported in younger patients with all subtypes of AML. We present a comprehensive transcriptomic signature of an unselected cohort of children with CBFA2T3-GLIS2 fusion treated on COG AML trials.
Methods
CBFA2T3-GLIS2 fusions were identified in 26 of 1042 (2.5%) patients enrolled in Children's Oncology Group (COG) studies AAML03P1 and AAML0531, with a prevalence of 8% in patients < 3 years of age. Whole transcriptome sequence data was available from 466 patients and 20 normal bone marrows (NBM) for expression profiling. Differentially expressed genes were identified using the Limma v.3.30.12 R package. Unsupervised hierarchal clustering was performed using Euclidean distance with the WPGMA linkage algorithm. Gene-set enrichment analysis was completed using the Broad Institute software v.2-2.2.4 with MSigDB C2 curated gene sets.
Results
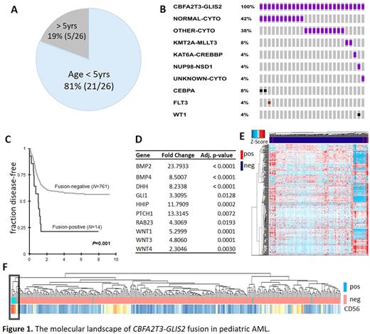
Of 26 patients with CBFA2T3-GLIS2 fusions, 21 (81%) were < 5 years of age (Fig. 1A). KMT2A fusions co-occurred in only two patients, and none of the positive tumors carried core binding factor fusions. Few other variants accompanied CBFA2T3-GLIS2 fusions and overall, this subclass of AML had been categorized as cytogenetically normal (42% CN-AML, Fig. 1B). CBFA2T3-GLIS2 AML fared worse than the AML population as a whole; more than 75% of fusion-positive cases relapsed within two years (Fig. 1C, p = 0.001).
Gene-set enrichment analysis between CBFA2T3-GLIS2 fusion and fusion-negative tumors revealed the top three positively enriched gene sets as 1) basal cell carcinoma (FDR = 0.003), 2) ECM receptor interactions (FDR = 0.006), and 3) hedgehog signaling pathways (FDR = 0.029). Consistent with previous reports, genes associated with WNT, hedgehog (HH), and BMP signaling were significantly up-regulated in CBFA2T3-GLIS2 tumors (Fig. 1D). CBFA2T3-GLIS2 fusions have been associated with induction of BMP signaling through downstream HH targets, BMP2 and BMP4 in pediatric AMKL. Moreover, concurrent dysregulation of WNT, BMP and HH signaling is a feature of CBFA2T3-GLIS2 AMKL (Gruber et al., 2015). Unsupervised hierarchical clustering of differentially expressed genes effectively clustered the fusion-positive samples, suggesting CBFA2T3-GLIS2 fusions drive a distinct transcriptional profile from other AML subtypes (Fig. 1E). CBFA2T3-GLIS2 tumors compared to NBM had upregulated expression of 4 cancer testes antigens (CTAs): CCNA1, PRAME, IGF2BP3, and KDM5B (fold-change > 2, adj. p < 0.001). CTAs are promising candidates for targeted T-cell therapies due their low expression in NBM and surrounding tissues, which could limit treatment related toxicity ( Ochsenreither et al., 2012) .
We further performed unsupervised hierarchical clustering in 437 patients for whom flow cytometry data were available (Fig. 1F). Most fusion-positive tumors (7/10) clustered together by mean fluorescence intensity (MFI), indicating that CBFA2T3-GLIS2 tumors have highly distinctive immune profiles. Of particular interest, fusion-positive tumors expressed CD56 at high levels (median CD56 in CBFA2T3-GLIS2 : 1,505.0 MFI [range: 6.4 - 4,290.0] versus median CD56 in fusion-negative AML: 9.0 MFI [range: 2.4 - 3,360.0], p = 0.001). A novel immunophenotype in pediatric AML, termed RAM, has been associated with high CD56 expression and much lower event-free survival. A preponderance of CBFA2T3-GLIS2 AML displayed the RAM phenotype, with 70% of fusion-positive tumors identified as RAM compared to 0.23% (1/427) in the fusion-negative population (p < 0.001).
Conclusion
CBFA2T3-GLIS2 AML tends to have an aggressive disease pathology in much younger patients, who had been primarily classified as CN-AML. This suggests screening for CBFA2T3-GLIS2 in younger patients could be valuable as standard practice, though not yet recommended by the World Health Organization. Our associations with CBFA2T3-GLIS2 fusions provides a potential link between genomic and immunologic characteristics of a high-risk group of pediatric AMLs, which could be employed in the future for clinical screening through molecular or flow-cytometric methods.
Brodersen: Hematologics Inc: Employment. Loken: Hematologics Inc: Employment, Equity Ownership.
Author notes
Asterisk with author names denotes non-ASH members.

This feature is available to Subscribers Only
Sign In or Create an Account Close Modal